Fonologi - Bidang kajian bunyi-bunyi bahasa dan lambang-lambang. 100 10 100 found this document useful 10 votes 5K views 110 pages.

Nota Ringkas Bahasa Melayu Tingkatan 6 Stpm Penggal 1 2 3
732014 1212 tengah malam.

Nota ringkas bahasa melayu stpm penggal 2 bab 9. Nota Penggal 1 NOTA PENGGAL 1. 732014 843 malam Bab 2 - Kemas kini terbaharu. Bab 12 sistem suria bab 13 meteroid asteroid komet.
KONSEP KESALAHAN BAHASA Kesalahan bahasa merujuk kepada bentuk bahasa yang binaannya menyalahi peraturan yang telah ditetapkan. Nota Bahasa Melayu STPM. Nota ringkas bahasa melayu tingkatan 6 stpm penggal 1 2 3 nota bm fonologi stpm sem 1 you have just read the article entitled nota bm stpm penggal 1 fonologi.
Bentuk kata vs jenis kata Kata Nama Kata Kerja Tunggal Majmuk BENTUK MORFOLOGI. Semester 1 fonologi. Download semua halaman 1-45.
Form 6 nota sejarah stpm penggal. Bacalah versi online NOTA RINGKAS BAHASA MELAYU SEMESTER 2 2020 tersebut. 732014 843 malam Bab 2 - Kemas kini terbaharu.
Mengandungi nota yang lengkap mengenai tajuk Malaysia Kekal Berdaulat dan Perlembagaan Malaysia bagi mata pelajaran Pengajian Malaysia Penggal 1. Nota ringkas bahasa melayu tingkatan 6 stpm penggal 1 2 3 cool lettering english dictionaries lettering. 732014 1212 tengah malam.
Click to expand document information. Skor a dalam stpm bahasa melayu semester 2. Ialah perbelanjaan penggunaan akhir awam perbelanjaan.
1 penggal 1 1. Penerbit ilmu bakti sdn. Wani taehyung menerbitkan NOTA RINGKAS BAHASA MELAYU SEMESTER 2 2020 pada 2020-03-21.
Nota ringkas bahasa. Buku cerita bahasa melayu set 9 7 in 1. Jun 27 2021 nota geografi tingkatan 1 bahagian a b bab 1 hingga bab 16 kandungan mata pelajaran geografi digubal berdasarkan pemahaman bahawa bumi dan alam sekitarnya adalah ruangan kediaman manusia.
Penggunaan akhir swasta pembentukan modal tetap kasar awam pembentukan modal tetap kasar swasta perubahan inventori. Check more flip ebooks related to BAHASA MELAYU STPM PENGGAL 1 BAB 2 of hey arnold. STPM Bahasa Melayu Penggal 3 - WACANA.
Ptolemy menggunakan istilah maleu kolon dalam geographike sintaxis sekitar 100 150m. A Berdasarkan Jadual 21 komponen utama dalam KDNK Malaysia 2. Skor a dalam stpm bm penggal 2.
Pembetulan buku bahasa melayu stpm penggal 2 Bab 1 - Kemas kini terbaharu. Bahasa Melayu Penggal 2 STPM Non-Fiction. Bahasa Melayu STPM Kertas 2 9102 Nota PENGGAL ANALISIS KESALAHAN BAHASA 2 1.
Ekonomi Penggal 2 STPM Bab 2 Perakaunan Pendapatan Negara BAB. KOLEKSI SOALAN LATIHAN SEJARAH SPM IKUT BAB SKEMA from wwwtcermy Sejarah dan perkembangan bahasa melayu 11 asal usul bahasa melayu 111 konsep melayu definisi melayu bangsa dikaitkan. Nota Ringkas Pengajian Am Penggal 2 KATA KUNCI Mengambilalih syarikat yang ada masalah kewangan Melahirkan pemimpin yang matang Melahirkan pemimpin yang mempunyai ilmu yang luas Melahirkan masyarakat yang ada semangat sukarelawan Melahirkan masyarakat yang suka kerja amal Melahirkan masyarakat yang suka kerja kebajikan Melahirkan masyarkat yang suka.
Sejarah dan perkembangan bahasa melayu 11 asal usul bahasa melayu 111 konsep melayu definisi melayu bangsa dikaitkan dengan istilah kawasan kerajaan dan antara bukti sejarah. Pengajian perniagaan semester 2 sijil pelajaran tinggi malaysia. Mohd Fadil bin Talib.
Bab 2 kesultanan melayu melaka sebagai asas kerajaan masa kini Latihan soalan sains tingkatan 2 jawapan. Putri liyana binti suruji umt stpm penggal 1 isi kandungan 21 definisi fonetik fonologi dan fonemik 22 penggolongan dan penghasilan bunyi bahasa 23 struktur suku kata bahasa melayu 24 sistem ejaan rumi bahasa melayu 25 tanda baca. Nota sejarah tingkatan 4 1 tingkatan 4 bab 1.
Sejarah Tingkatan 6 Penggal 1 Bab 9. Nota Ringkas Sejarah Tingkatan 6 Penggal 1. Contoh Presentation Pbs Sejarah Tingkatan 6 Penggal 2 2015 Kerja Ku.
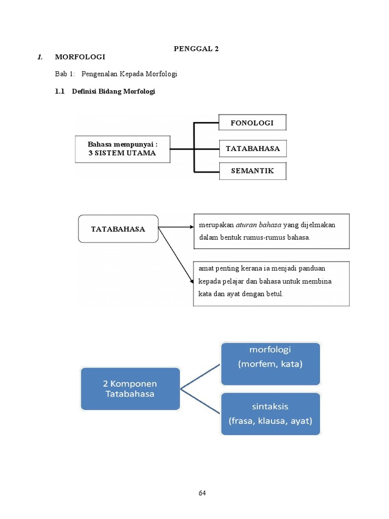
Pengenalan Sistem Bahasa Melayu merangkumi empat bidang iaitu fonologi morfologi sintaksis dan semantik. Retorik Bab 2. View flipping ebook version of BAHASA MELAYU STPM PENGGAL 1 BAB 2 published by hey arnold on 2021-01-06.
Share BAHASA MELAYU STPM PENGGAL 1 BAB 2 everywhere for free. Student form 6. Nota-nota ringkas untuk calon STPM.
Sejarah Tingkatan 4 Pelbagai Nota Mengikut Bab Dan Soalan Latihan. Semoga ini dapat memberi manfaat kepada anda dan selamat maju jaya bahasamelayup2 nonfiction notaringkasstpm penggal2 stpm stpm2. Bahasa melayu stpm penggal 1 bab 2 bidang fonologi disediakan oleh.
Pembetulan buku bahasa melayu stpm penggal 2 Bab 1 - Kemas kini terbaharu. Nota Ringkas Bahasa Melayu Tingkatan 6 Stpm Penggal 1 2 3. Nota Pengajian Am Penggal 1.
Sukatan pelajaran stpm sejarah penggal 2. Kerja kursus pengajian am tingkatan 6 penggal 2 nota ringkas sejarah tingkatan 5 spm bab 1 bab 9 nota bahasa melayu stpm penggal 2 pdf free download soalan soalan lazim jpwpkl moe gov my portal rasmi pejabat pendidikan daerah kinta utara nota lengkap pengajian am pengajian malaysia penggal 2. Hal ini berlaku mungkin kerana kealpaan ketidakfahaman atau kejahilan pengguna terhadap peraturan atau tatabahasa yang.
For pengajian am semester 2 penggal 2 one of the sections require us to draw graphs but only using those that have dimensions 9 x 11. Feb 05 2018 nota ringkas bahasa melayu tingkatan 6 stpm penggal 1 2 3 1. Terbitan Kata Tugas Kata Adjektif Gandaan Akronim ILMU PENGETAHUAN TENTANG PEMBENTUKAN KATA Mengkaji PENGGOLONGAN KATA STRUKTUR jenis rupa binaan -Susunan unsur bahasa dlm kata KN KT Konsep.
Nota ringkas bahasa melayu tingkatan 6 stpm penggal 1 2 3 1. - Seni penggunaan bahasa sama ada dlm btk lisan tulisan utk menyampaikan maklumat. Nota bm tingkatan 6 penggal 3 bab 2.
Retorik Maksud Retorik. Interested in flipbooks about BAHASA MELAYU STPM PENGGAL 1 BAB 2.
Nota Bahasa Melayu Stpm Sem 2 Pdf
Komentar